Ứng Dụng Đo Nhiệt Độ Ngoài Trời Dùng PIC16G877A + LM35
Download Tài Liệu: Tại đây
Bạn Có File Tài Liệu - Hãy Share Cho Chúng Tôi: linhkienfpt.share@gmail.com
Thank You!!!!!
Trong hướng dẫn này, chúng tôi đang chế tạo một Nhiệt kế kỹ thuật số bằng vi điều khiển PIC và Cảm biến nhiệt độ LM35 .
Trong dự án này, chúng tôi sẽ cảm nhận nhiệt độ bằng LM35 và hiển thị nó trên màn hình LCD 16x2 . Cảm biến nhiệt độ LM35 chính xác và rẻ hơn và không yêu cầu hiệu chuẩn bên ngoài.
Điện áp đầu ra tỷ lệ thuận với thang đo nhiệt độ Celsius và thay đổi 10mV mỗi ° C.
Sơ lược về cảm biến nhiệt độ LM35:
Cảm biến nhiệt độ LM35 có điện áp bù bằng 0, có nghĩa là ở 0 ° C, đầu ra sẽ là 0V.
Điện áp tối đa nó có thể xử lý là 1,5V, có nghĩa là nó có thể cảm nhận được nhiệt độ tối đa 150 ° C (1,5V / 10mV).
| Pin Không | Chức năng | Tên |
| 1 | Cung cấp hiệu điện thế; 5V (+ 35V đến -2V) | Vcc |
| 2 | Điện áp đầu ra (+ 6V đến -1V) | Đầu ra |
| 3 | Mặt đất (0V) | Đất |
Như chúng ta đã nói rằng LM35 cung cấp đầu ra tương tự, vì vậy trước tiên chúng ta cần đọc các giá trị tương tự đó bằng Vi điều khiển PIC và sau đó chúng ta sẽ chuyển đổi chúng thành các giá trị kỹ thuật số bằng cách sử dụng ADC (Chuyển đổi tương tự sang kỹ thuật số).
Vì vậy, chúng ta sẽ tìm hiểu ADC trong Vi điều khiển PIC trước khi tiến xa hơn.
ADC trong Vi điều khiển PIC PIC16F877A:
Có nhiều loại ADC có sẵn và mỗi loại có tốc độ và độ phân giải riêng. Các loại ADC phổ biến nhất là flash, xấp xỉ liên tiếp và sigma-delta. Loại ADC được sử dụng trong PIC16F877A được gọi là ADC hoặc SAR gần đúng liên tiếp. Vì vậy, hãy tìm hiểu một chút về SAR ADC trước khi chúng tôi bắt đầu sử dụng nó.
ADC xấp xỉ liên tiếp: SAR ADC hoạt động với sự trợ giúp của bộ so sánh và một số cuộc hội thoại logic. Loại ADC này sử dụng điện áp tham chiếu (có thể thay đổi) và so sánh điện áp đầu vào với điện áp tham chiếu sử dụng bộ so sánh và chênh lệch, sẽ là đầu ra kỹ thuật số, được lưu từ bit quan trọng nhất (MSB). Tốc độ so sánh phụ thuộc vào tần số Đồng hồ (Fosc) mà PIC đang hoạt động.
Bây giờ chúng ta đã biết một số điều cơ bản về ADC, hãy mở biểu dữ liệu của chúng tôi và tìm hiểu cách sử dụng ADC trên MCU PIC16F877A của chúng tôi. PIC chúng tôi đang sử dụng có ADC 8 kênh 8 bit. Điều này có nghĩa là giá trị đầu ra của ADC của chúng tôi sẽ là 0-1024 (2 ^ 10) và có 8 chân (kênh) trên MCU của chúng tôi có thể đọc điện áp tương tự. Giá trị 1024 thu được bằng 2 ^ 10 vì ADC của chúng tôi là 10 bit. Tám chân có thể đọc điện áp tương tự được đề cập trong biểu dữ liệu. Hãy nhìn vào bức tranh dưới đây.
Các kênh tương tự AN0 đến AN7 được tô sáng cho bạn. Chỉ những chân này sẽ có thể đọc điện áp tương tự. Vì vậy, trước khi đọc điện áp đầu vào, chúng ta phải xác định trong mã của mình kênh nào phải được sử dụng để đọc điện áp đầu vào. Trong hướng dẫn này, chúng tôi sẽ sử dụng kênh 4 với chiết áp để đọc điện áp tương tự tại kênh này.
Mô-đun A / D có bốn thanh ghi phải được cấu hình để đọc dữ liệu từ các chân Đầu vào. Những thanh ghi này là:
• Đăng ký cao kết quả A / D (ADRESH)
• Đăng ký thấp kết quả A / D (ADRESL)
• Thanh ghi điều khiển A / D 0 (ADCON0)
• Thanh ghi điều khiển A / D 1 (ADCON1)
Chuẩn Bị Linh Kiện Cho Mạch Đo Nhiệt Độ Dùng PIC16F877A+LM35

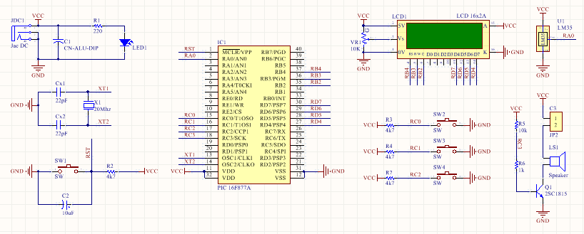
Sơ đồ nguyên lí Mạch Đo Nhiệt Độ Dùng PIC16F877A+LM35

Mô Phỏng Lắp Ráp Linh Kiện Mạch Đo Nhiệt Độ Dùng PIC16F877A+LM35

Cửa hàng linh kiện điện tử FPT chuyên cũng cấp linh phụ kiện điện tử, mạch khuếch đại âm thanh, dụng cụ cầm tay, dụng cụ cơ khí.... Bán linh kiện, Mua linh kiện
Là cửa hàng linh kiện điện tử tại Hà Nội cung cấp nhiều mặt hàng đa dạng phục vụ nhu cầu tìm kiếm của quý khách. Ship cod toàn quốc.
Mọi chi tiết xin liên hệ : Linh kiện FPT
SĐT&Zalo : 090.755.1135
Hotline : 088.688.1135
Địa chỉ : Số 6 Tương Mai, Hoàng Mai, Hà Nội
Thanks and Best regards



Neimouh Trả lời
07/06/2022Gjzoub Original Viagra Erkennen [url=https://newfasttadalafil.com/]Cialis[/url] Dhqehv Kbzvys Proscar O Propecia Cialis Pcgesn https://newfasttadalafil.com/ - purchase cialis online cheap