Tài Liệu Step+Pic 16F877A - Ứng Dụng Hệ Thống Băng Chuyền Tự Động
Download Tài Liệu: Tại đây
Bạn Có File Tài Liệu - Hãy Share Cho Chúng Tôi: linhkienfpt.share@gmail.com
Thank You!!!!!
Trong bài viết này mình sẽ hướng dẫn các bạn điều khiển động cơ bước với vi điều khiển PIC 16F877A
Các bạn có thể xem cụ thể các thông số và cấu tạo bên trong động cơ bước step tại đây:
TÌM HIỂU CƠ BẢN VỀ ĐỘNG CƠ BƯỚC.

Động cơ bước sử dụng trong bài toán là động cơ bước 4 pha, 5 dây điều khiển. 4 trong 5 dây này được kết nối với 4 cuộn dây trong động cơ và 1 dây là dây nguồn chung cho cả 4 cuộn dây. Mỗi bước của động cơ quét 1 góc 5.625 độ, vậy để quay 1 vòng động cơ phải thực hiện 64 bước.
Do đấu chung nguồn nên khi đặt mức điện áp 0V (mức logic 0) thì sẽ có dòng chạy qua các cuộn dây và ngược lại khi đặt mức điện áp 5V (mức logic 1) thì không có dòng qua các cuộn dây.
Khi cấp 1 xung điện áp lên 1 cuộn dây stato (phần ứng) thì roto (phần cảm) của động cơ sẽ quay đi 1 góc nhất định, góc ấy là 1 bước quay của động cơ. Vậy để điều khiển động cơ quay liên tục thì chúng ta chỉ việc cấp xung lần lượt cho các cuộn dây. Có 2 cách điều khiển động cơ bước là:
-Điều khiển FULL BƯỚC.
-Điều khiển NỬA BƯỚC.
- ĐIỀU KHIỂN FULL BƯỚC: Điều khiển FULL bước có nghĩa là mỗi lần cấp điện áp cho các cuộn dây, động cơ sẽ quay đủ 1 bước (5.625 độ), thứ tự cấp xung điều khiển như sau (thứ tự từ trái sang phải: cuộn 1 -> cuộn 2 -> cuộn 3 -> cuộn 4):
Bước 1: 0110
Bước 2: 1100
Bước 3: 1001
Bước 4: 0011
- ĐIỀU KHIỂN NỬA BƯỚC: Để điều khiển động cơ quay nửa bước, thứ tự các xung cấp vào các cuộn dây như sau (thứ tự từ trái sang phải: cuộn 1 ->...-> cuộn 4 cuộn 1 ->...-> cuộn 4)):
Bước 1: 0110 1110 (Khi điều khiển nửa bước, động cơ sẽ chạy mượt hơn so với khi chạy FULL bước.)
Bước 2: 1100 1101
Bước 3: 1001 1011
Bước 4: 0011 0111
Vi điều khiển PIC16F877A
Các bạn có thể tìm hiểu thêm về Tại Đây

Chuẩn Bị Linh Kiện Cho Mạch Step+Pic 16F877A

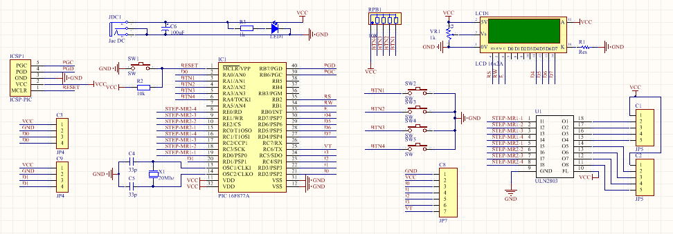
Sơ đồ nguyên lí Mạch Băng Chuyền Tự Động

Cửa hàng linh kiện điện tử FPT chuyên cũng cấp linh phụ kiện điện tử, mạch khuếch đại âm thanh, dụng cụ cầm tay, dụng cụ cơ khí.... Bán linh kiện, Mua linh kiện
Là cửa hàng linh kiện điện tử tại Hà Nội cung cấp nhiều mặt hàng đa dạng phục vụ nhu cầu tìm kiếm của quý khách. Ship cod toàn quốc.
Mọi chi tiết xin liên hệ : Linh kiện FPT
SĐT&Zalo : 090.755.1135
Hotline : 088.688.1135
Địa chỉ : Số 6 Tương Mai, Hoàng Mai, Hà Nội
Thanks and Best regards
